|
Planteamiento del Proyecto | Desarrollo del estudio | Actividades | Mapa de procesos | Encuesta | Mapa de actores | Recursos |
Este estudio Pathfinder se adentra en el piedemonte andino-amazónico del Caquetá, un territorio de inmensa biodiversidad y complejos retos sociales. Aquí, se mapean y sistematizan las exitosas estrategias de participación comunitaria del proyecto “One Amazon – Nodo Caquetá”, rescatando lecciones valiosas para futuras investigaciones en salud rural en el territorio.
A lo largo de la ejecución del proyecto, siempre primó una articulación constante con las agendas comunitarias y sus procesos locales, la eficiente comunicación con los lideres sociales permitió desarrollar una investigación acción participativa, involucrando a las comunidades constantemente en la planeación y desarrollo de las actividades del proyecto. El enfoque de investigación-acción participativa (IAP) fundamenta una metodología que reconoce a las comunidades locales como actores clave en el proceso de investigación, en lugar de considerarlos como sujetos de estudio, en el contexto de la salud rural, la IAP promueve una visión holística que integra conocimientos científicos con saberes tradicionales, lo que resulta esencial para abordar de manera efectiva los desafíos únicos que enfrentan estas comunidades. La experiencia de este proyecto es un buen ejemplo del valor de la aplicación de esta metodología en la promoción de la salud apuntando al bienestar en comunidades rurales.

Dentro de la diversidad de investigación inter y transdisciplinar en salud, especialmente aquellas que emplean metodologías de Investigación Acción Participativa (IAP) en contextos rurales y de posconflicto, se trazan rutas de aproximación entre una visión académica y técnica con los saberes locales de las comunidades. Estos conocimientos no solo se reflejan en los resultados finales, sino también en los procesos, las relaciones entre actores y las lecciones aprendidas durante la ejecución de la investigación del proyecto anfitrión. En el marco de la metodología Pathfinder, este proyecto documenta los aprendizajes en los resultados claves que desarrollo el proyecto anfitrión promoviendo una ciencia abierta y valiosos lineamientos por considerar para futuros proyectos de investigación.
El estudio Pathfinder plantea como objetivo general caracterizar las estrategias de participación comunitaria desarrolladas en el proyecto anfitrión. Los objetivos específicos son: identificar las estrategias de participación comunitaria desarrolladas en el proyecto anfitrión; Identificar métodos y herramientas utilizados en la recolección y análisis de la información clave en los resultados del proyecto anfitrión; Caracterizar las estrategias desarrolladas para fortalecer la apropiación social del conocimiento y la incidencia política.
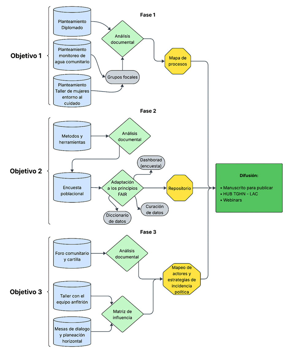
De acuerdo con el planteamiento del estudio Pathfinder, se estructura la metodología en 3 fases, atendiendo a cada uno de los objetivos del estudio:

• Se plantea una revisión y análisis documental para caracterizar las estrategias de participación comunitaria ejecutadas por el equipo anfitrión (Diplomado, monitoreo de agua comunitario, taller de mujeres entorno al cuidado)
• Continuando con la revisión y análisis documental, se identifican las metodologías y herramientas desarrolladas por el equipo anfitrión, además, se realiza una adaptación a los principios FAIR para promover el acceso, la reutilización y el intercambio de datos en la comunidad científica.
• Mediante talleres y grupos focales desarrollados con el equipo del proyecto anfitrión, se realiza un mapeo de actores y caracteriza las estrategias de incidencia y apropiación social del conocimiento (Foro, cartilla y policy brief)
✔️Revisión documental: se realizó un análisis a fondo de todos los documentos primarios y secundarios del proyecto anfitrión “One Amazon – Nodo Caquetá”, incluyendo informes, propuestas metodológicas y productos de comunicación.
✔️Sistematización de estrategias participativas: se llevaron a cabo grupos focales con el equipo investigador anfitrión y co-investigadores comunitarios para completar el mapeo de las estrategias de participación comunitaria (Taller de mujeres entorno al cuidado y Monitoreo de agua comunitario).
✔️Construcción del mapa de Procesos: se diseñó un mapa de procesos interactivo que documenta la planeación, desarrollo, resultados y lecciones aprendidas de cada estrategia participativa.
✔️Identificación de métodos: continuando con la revisión documental y encuetros virtuales con los investigadores del proyecto anfitrión, se identifican y documentan los métodos que empleo el proyecto anfitrión para la ejecución de su investigación
✔️Curación y adaptación de datos (FAIR): se realizó un proceso técnico de curación, limpieza y anonimización de la base de datos de la encuesta poblacional (n=189) para prepararla para su publicación.
✔️Creación de metadatos y licenciamiento: se desarrolló un diccionario de datos exhaustivo y metadatos enriquecidos, y se asignó una licencia Creative Commons (CC BY 4.0) para garantizar la reutilización legal de los datos.
✔️Desarrollo de herramientas de visualización: se construyó un dashboard interactivo en Tableau para facilitar la exploración de algunos datos clave que alberga la encuesta poblacional.
✔️Mapeo de actores: se elaboró un mapa de actores para visualizar la red de organizaciones sociales e institucionales, identificando sus roles, intereses y dinámicas de poder en el territorio.
✔️Análisis de estrategias de incidencia: se realizó un análisis documental cualitativo de los productos de cierre del proyecto anfitrión (Cartilla, Policy Brief y Foro) para caracterizar su lógica estratégica de apropiación e incidencia.
Producto del análisis documental realizado en el marco del segundo objetivo, desde la perspectiva pathfinder se identifico la encuesta poblacional como un método y producto muy relevante en el transcurso de la investigación que ejecutó el equipo anfitrión. A partir de los resultados de la encuesta se lograron consolidar ejes temáticos pertinentes para la comunidad que se abordaron posteriormente en el desarrollo del diplomado, de igual forma, aportó en el diseño y posterior aplicación de otras estrategias de participación comunitaria.
La encuesta poblacional se estructuro con cinco componentes; el componente de localización donde consignaba la geolocalización de cada encuesta realizada; el componente sociodemográfico donde se indagaba sobre como estaba conformado cada hogar; el componente de acceso a los servicios de salud el cual permitía enterarnos de primera mano la situación de salud y su atención en las personas de cada hogar; componente de seguridad alimentaria, el cual se considero la ELCSA como instrumento clave para diseñar este componente; componente de soberanía alimentaría el cual indago sobre los 5 pilares de la soberanía (disponibilidad de alimentos, acceso y uso de alimentos, estabilidad, inocuidad, sostenibilidad); finalmente, el componente de agua el cual se abordó desde la herramienta WASH de OMS/UNICEF, con preguntas específicas que surgieron de los talleres de diagnóstico con la comunidad.
Como uno de los resultados centrales del Objetivo 1, se construyó un mapa de procesos interactivo. Para su elaboración, se identificaron y seleccionaron tres estrategias de participación comunitaria que desarrolló el proyecto anfitrión (Diplomado, Taller de mujeres entorno al cuidado, monitoreo de agua comunitario). La caracterización de las estrategias se realizó en cuatro ejes temáticos pertinentes desde la metodología pathfinder (Planeación, Desarrollo, Resultados y Lecciones Aprendidas).
En el mapeo de actores se logra contextualizar el entorno social, académico e institucional en el que se desarrollo el proyecto anfitrión. En él se consignan las diversas organizaciones comunitarias (como ASOPORTALES, ASMTRAC-CURC, FACURIC y el Cabildo Nasa) e instituciones (como las alcaldías locales, la gobernación y la academia) que participaron o tuvieron influencia en el proyecto anfitrión.
Su propósito principal es entender las dinámicas de relación, los niveles de interés y la capacidad de influencia (poder) de cada actor. Este mapa es un resultado importante que permite comprender las alianzas estratégicas que posibilitaron el éxito de las estrategias de incidencia política.
*En proceso de actualización